Lei nº 2.281, de 24 de março de 2005
Dada por Lei nº 2.281, de 24 de março de 2005
- Nota Explicativa
- •
- fernanda
- •
- 22 Jul 2019
De acordo com o artigo 9º da Lei n.º 3.235, de 22/7/2019, este dispositivo entrará em vigor em 1º de março de 2020.
- Nota Explicativa
- •
- anderson
- •
- 05 Ago 2021
- Nota Explicativa
- •
- fernanda
- •
- 30 Mar 2012
Nota explicativa -Alínea d do inciso II do artigo 6º suprimido quando da promulgação do artigo 7º da Lei n.º 2.777, de 30/3/2012.
- Nota Explicativa
- •
- fernanda
- •
- 22 Jul 2019
Nota explicativa: -De acordo com o artigo 9º da Lei n.º 3.235, de 22/7/2019, este dispositivo entrará em vigor em 1º de março de 2020.
.O profissional que ocupar a Secretaria Geral deve ter formação de nível superior.
Inclusão feita pelo Art. 11 - Lei nº 2.777, de 30 de março de 2012.
Alteração feita pelo Art. 1º - Lei nº 2.922, de 26 de junho de 2014.
- Nota Explicativa
- •
- fernanda
- •
- 05 Ago 2021
Seção VI
Da Procuradoria do Legislativo
Art. 11-AA. Compete à Procuradoria do Legislativo:
Seção VIII
Da Escola do Legislativo Prefeito José Adjuto Filho
Subseção II
Da Presidência da Escola do Legislativo
Subseção III
Da Diretoria da Escola do Legislativo
Subseção IV
Do Serviço de Secretaria da Escola do Legislativo
Art. 11-AL. Compete ao Serviço de Secretaria da Escola do Legislativo:
I – assessorar as atividades da Escola do Legislativo para a realização de cursos, palestras e demais projetos;
II – registrar a frequência dos alunos matriculados nos cursos e em todos os demais eventos de iniciativa da Escola do Legislativo Prefeito José Adjuto Filho.
III – organizar e manter os registros dos eventos da Escola do Legislativo para publicação e divulgação dos trabalhos;
IV – incumbir da correspondência recebida e expedida pela Escola do Legislativo;
V – confeccionar certificados de cursos e eventos ministrados pela Escola do Legislativo;
VI – atualizar a “mala direta” da Escola do Legislativo;
VII – acompanhar as reuniões e demais trabalhos e assessorar os eventos realizados pela Escola do Legislativo;
VIII – zelar pela manutenção de máquinas e equipamentos sob sua responsabilidade; e
IX – organizar, fazer ofícios e atas das reuniões do Conselho Escolar.
Parágrafo único. A Função de Confiança de Chefe do Serviço de Secretaria da Escola do Legislativo deverá ser exercida por servidor efetivo, nos termos do Plano de Cargos e Carreira da Câmara.
CAPÍTULO I-A
DA ESTRUTURA ADMINISTRATIVA VINCULADA À SECRETARIA GERAL
Seção II
Do Centro de Apoio ao Exercício da Cidadania – Caec
Art. 11-C. O Centro de Apoio ao Exercício da Cidadania – Caec – tem por objetivo promover o desenvolvimento social, visando apoio ao cidadão na garantia dos seus direitos e no exercício dos seus deveres.
Art. 11-D. A estrutura e funcionamento do Caec serão definidos por meio de legislação específica.
§ 1º O Chefe de Serviço do Centro de Apoio ao Exercício da Cidadania deverá ser servidor efetivo, nos termos do Plano de Cargos e Carreira da Câmara.
Alteração feita pelo Art. 13 - Lei nº 2.777, de 30 de março de 2012.
Alteração feita pelo Art. 6º - Lei nº 2.657, de 30 de junho de 2010.
Inclusão feita pelo Art. 14 - Lei nº 2.777, de 30 de março de 2012.
Alteração feita pelo Art. 4º. - Lei nº 3.858, de 29 de abril de 2025.
Ao Departamento de Gestão e Finanças compete diretamente a manutenção e conservação dos bens imóveis de uso do Poder Legislativo, coordenação das ações administrativas de recursos humanos, informática, de telefonia, portaria, vigilância, copa, limpeza, transporte, elaboração da proposta orçamentária anual, coordenação da execução da contabilidade geral, orçamentária e patrimonial, planejamento e execução de registros contábeis, coordenação das ações financeiras e orçamentárias, prestação de contas anual, preparação, publicação e encaminhamento dos relatórios nos termos da Lei Complementar Federal n.º 101, de 4 de maio de 2000, coordenação dos processos de compra de materiais e equipamentos, coordenação dos serviços de guarda controle e conservação dos bens patrimoniais da Câmara, acompanhamento da execução de contratos e convênios e outros serviços correlatos, de acordo com as diretrizes encaminhadas pelo Diretor Geral e Secretário Geral.
Inclusão feita pelo Art. 8º. - Lei nº 3.652, de 30 de junho de 2023.
Inclusão feita pelo Art. 8º. - Lei nº 3.652, de 30 de junho de 2023.
Do Departamento Financeiro
Inclusão feita pelo Art. 5º. - Lei nº 3.858, de 29 de abril de 2025.
A função de confiança de Diretor do Departamento Financeiro deverá ser ocupada por servidor efetivo com nível de formação superior.
Inclusão feita pelo Art. 5º. - Lei nº 3.858, de 29 de abril de 2025.
O Chefe do Serviço de Contabilidade e Tesouraria deverá ser servidor efetivo, nos termos do Plano de Cargos e Carreiras da Câmara.
Inclusão feita pelo Art. 5º. - Lei nº 3.858, de 29 de abril de 2025.
O Chefe do Serviço de Compras, Material e Patrimônio deverá ser servidor efetivo, nos termos do Plano de Cargos e Carreiras da Câmara.
Inclusão feita pelo Art. 9º. - Lei nº 3.652, de 30 de junho de 2023.
Inclusão feita pelo Art. 9º. - Lei nº 3.652, de 30 de junho de 2023.
Inclusão feita pelo Art. 9º. - Lei nº 3.652, de 30 de junho de 2023.
- Nota Explicativa
- •
- fernanda
- •
- 22 Jul 2019
Nota explicativa: -De acordo com o artigo 9º da Lei n.º 3.235, de 22/7/2019, este dispositivo entrará em vigor em 1º de março de 2020.
- Nota Explicativa
- •
- fernanda
- •
- 22 Jul 2019
Nota explicativa: -De acordo com o artigo 9º da Lei n.º 3.235, de 22/7/2019, este dispositivo entrará em vigor em 1º de março de 2020.
2010.
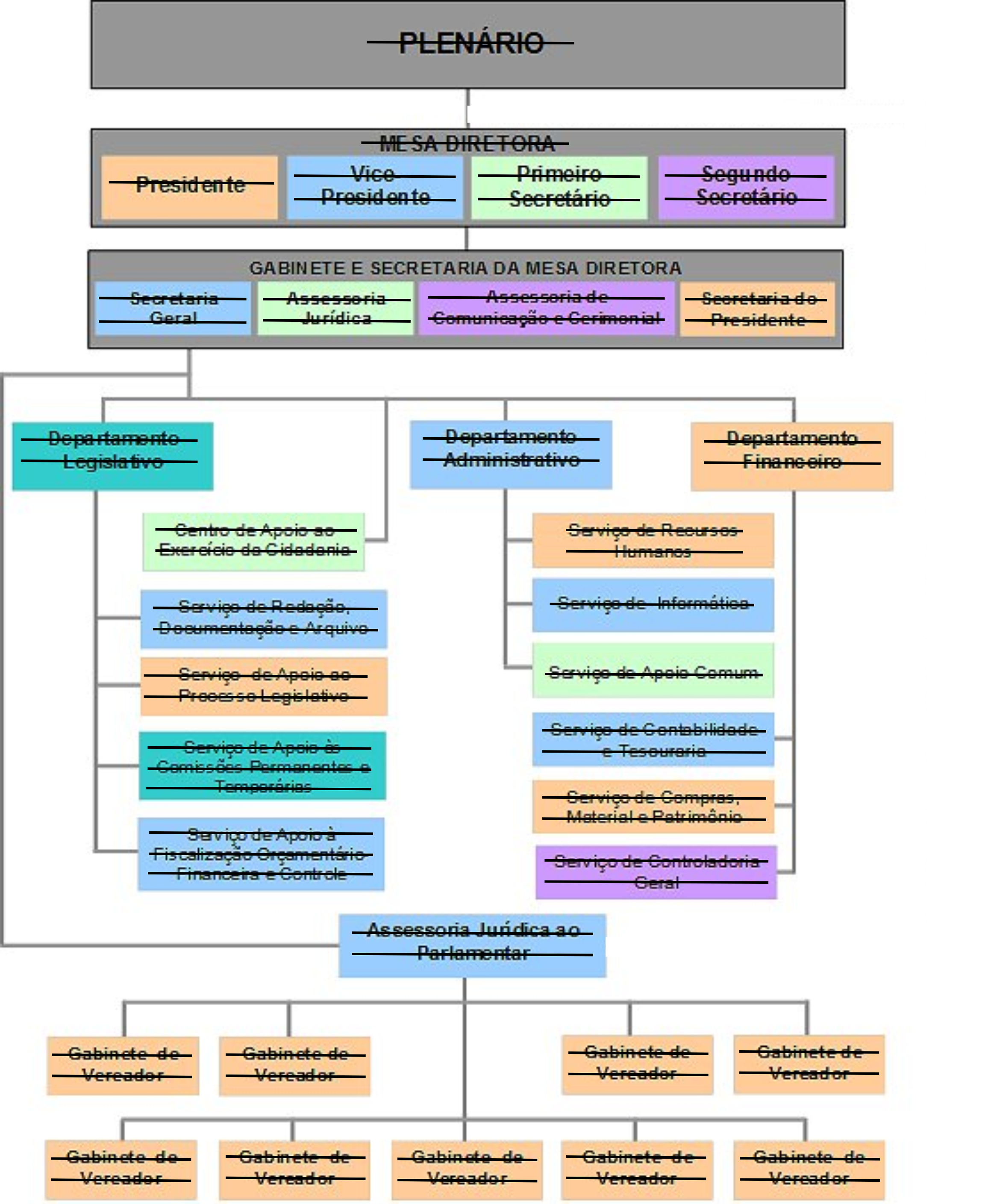
ANEXO ÚNICO A QUE SE REFERE O ART. 38 DA LEI N.º 2.281, DE 24 DE MARÇO DE
2005.
Alteração feita pelo Art. 19. - Lei nº 2.657, de 30 de junho de 2010.

ANEXO ÚNICO A QUE SE REFERE O ART. 38 DA LEI N.º 2.281, DE 24 DE MARÇO DE
2005.
Alteração feita pelo Art. 15 - Lei nº 2.777, de 30 de março de 2012.

